# 4.18 TCP 和 UDP 可以使用同一个端口吗?

大家好,我是小林。

之前有读者在字节面试的时候,被问到:TCP 和 UDP 可以同时监听相同的端口吗?

关于端口的知识点,还是挺多可以讲的,比如还可以牵扯到这几个问题:

  • 多个 TCP 服务进程可以同时绑定同一个端口吗?
  • 重启 TCP 服务进程时,为什么会出现“Address in use”的报错信息?又该怎么避免?
  • 客户端的端口可以重复使用吗?
  • 客户端 TCP 连接 TIME_WAIT 状态过多,会导致端口资源耗尽而无法建立新的连接吗?

所以,这次就跟大家盘一盘这些问题。

# TCP 和 UDP 可以同时绑定相同的端口吗?

其实我感觉这个问题「TCP 和 UDP 可以同时监听相同的端口吗?」表述有问题,这个问题应该表述成「TCP 和 UDP 可以同时绑定相同的端口吗?

因为「监听」这个动作是在 TCP 服务端网络编程中才具有的,而 UDP 服务端网络编程中是没有「监听」这个动作的。

TCP 和 UDP 服务端网络相似的一个地方,就是会调用 bind 绑定端口。

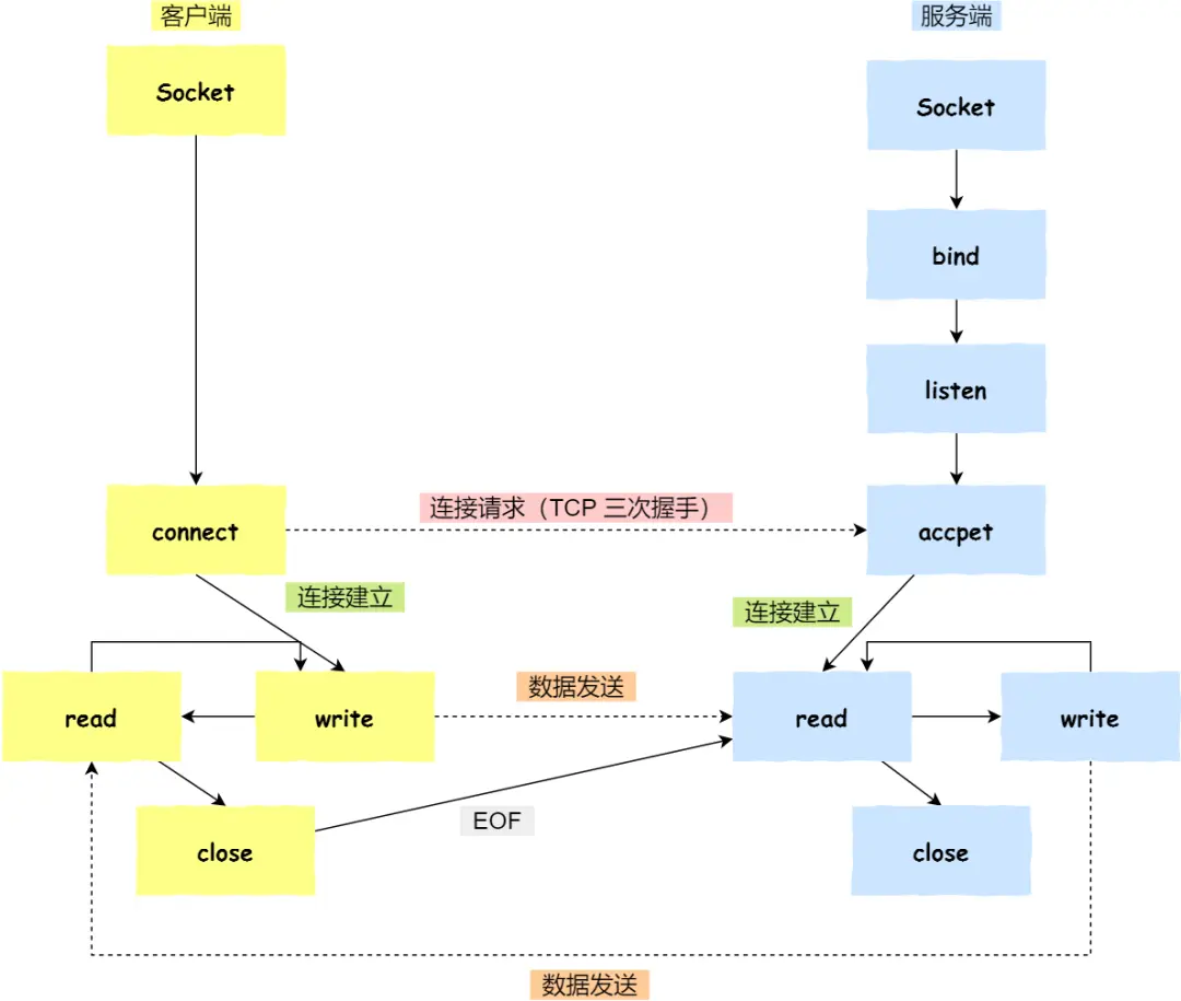
给大家贴一下 TCP 和 UDP 网络编程的区别就知道了。

TCP 网络编程如下,服务端执行 listen() 系统调用就是监听端口的动作。

UDP 网络编程如下,服务端是没有监听这个动作的,只有执行 bind() 系统调用来绑定端口的动作。

TCP 和 UDP 可以同时绑定相同的端口吗?

答案:可以的

在数据链路层中,通过 MAC 地址来寻找局域网中的主机。在网际层中,通过 IP 地址来寻找网络中互连的主机或路由器。在传输层中,需要通过端口进行寻址,来识别同一计算机中同时通信的不同应用程序。

所以,传输层的「端口号」的作用,是为了区分同一个主机上不同应用程序的数据包。

传输层有两个传输协议分别是 TCP 和 UDP,在内核中是两个完全独立的软件模块。

当主机收到数据包后,可以在 IP 包头的「协议号」字段知道该数据包是 TCP/UDP,所以可以根据这个信息确定送给哪个模块(TCP/UDP)处理,送给 TCP/UDP 模块的报文根据「端口号」确定送给哪个应用程序处理。

因此, TCP/UDP 各自的端口号也相互独立,如 TCP 有一个 80 号端口,UDP 也可以有一个 80 号端口,二者并不冲突。

验证结果

我简单写了 TCP 和 UDP 服务端的程序,它们都绑定同一个端口号 8888。

运行这两个程序后,通过 netstat 命令可以看到,TCP 和 UDP 是可以同时绑定同一个端口号的。

# 多个 TCP 服务进程可以绑定同一个端口吗?

还是以前面的 TCP 服务端程序作为例子,启动两个同时绑定同一个端口的 TCP 服务进程。

运行第一个 TCP 服务进程之后,netstat 命令可以查看,8888 端口已经被一个 TCP 服务进程绑定并监听了,如下图:

接着,运行第二个 TCP 服务进程的时候,就报错了“Address already in use”,如下图:

我上面的测试案例是两个 TCP 服务进程同时绑定地址和端口是:0.0.0.0 地址和8888端口,所以才出现的错误。

如果两个 TCP 服务进程绑定的 IP 地址不同,而端口相同的话,也是可以绑定成功的,如下图:

所以,默认情况下,针对「多个 TCP 服务进程可以绑定同一个端口吗?」这个问题的答案是:如果两个 TCP 服务进程同时绑定的 IP 地址和端口都相同,那么执行 bind() 时候就会出错,错误是“Address already in use”

注意,如果 TCP 服务进程 A 绑定的地址是 0.0.0.0 和端口 8888,而如果 TCP 服务进程 B 绑定的地址是 192.168.1.100 地址(或者其他地址)和端口 8888,那么执行 bind() 时候也会出错。

这是因为 0.0.0.0 地址比较特殊,代表任意地址,意味着绑定了 0.0.0.0 地址,相当于把主机上的所有 IP 地址都绑定了。

TIP

如果想多个进程绑定相同的 IP 地址和端口,也是有办法的,就是对 socket 设置 SO_REUSEPORT 属性(内核 3.9 版本提供的新特性),本文不对 SO_REUSEPORT 做具体介绍,感兴趣的同学自行去学习。

重启 TCP 服务进程时,为什么会有“Address in use”的报错信息?

TCP 服务进程需要绑定一个 IP 地址和一个端口,然后就监听在这个地址和端口上,等待客户端连接的到来。

然后在实践中,我们可能会经常碰到一个问题,当 TCP 服务进程重启之后,总是碰到“Address in use”的报错信息,TCP 服务进程不能很快地重启,而是要过一会才能重启成功。

这是为什么呢?

当我们重启 TCP 服务进程的时候,意味着通过服务器端发起了关闭连接操作,于是就会经过四次挥手,而对于主动关闭方,会在 TIME_WAIT 这个状态里停留一段时间,这个时间大约为 2MSL。

当 TCP 服务进程重启时,服务端会出现 TIME_WAIT 状态的连接,TIME_WAIT 状态的连接使用的 IP+PORT 仍然被认为是一个有效的 IP+PORT 组合,相同机器上不能够在该 IP+PORT 组合上进行绑定,那么执行 bind() 函数的时候,就会返回了 Address already in use 的错误

而等 TIME_WAIT 状态的连接结束后,重启 TCP 服务进程就能成功。

重启 TCP 服务进程时,如何避免“Address in use”的报错信息?

我们可以在调用 bind 前,对 socket 设置 SO_REUSEADDR 属性,可以解决这个问题。

int on = 1;
setsockopt(listenfd, SOL_SOCKET, SO_REUSEADDR, &on, sizeof(on));

因为 SO_REUSEADDR 作用是:如果当前启动进程绑定的 IP+PORT 与处于TIME_WAIT 状态的连接占用的 IP+PORT 存在冲突,但是新启动的进程使用了 SO_REUSEADDR 选项,那么该进程就可以绑定成功

举个例子,服务端有个监听 0.0.0.0 地址和 8888 端口的 TCP 服务进程。‍

有个客户端(IP地址:192.168.1.100)已经和服务端(IP 地址:172.19.11.200)建立了 TCP 连接,那么在 TCP 服务进程重启时,服务端会与客户端经历四次挥手,服务端的 TCP 连接会短暂处于 TIME_WAIT 状态:

客户端地址:端口           服务端地址:端口        TCP 连接状态
192.168.1.100:37272     172.19.11.200:8888    TIME_WAI

如果 TCP 服务进程没有对 socket 设置 SO_REUSEADDR 属性,那么在重启时,由于存在一个和绑定 IP+PORT 一样的 TIME_WAIT 状态的连接,那么在执行 bind() 函数的时候,就会返回了 Address already in use 的错误。

如果 TCP 服务进程对 socket 设置 SO_REUSEADDR 属性了,那么在重启时,即使存在一个和绑定 IP+PORT 一样的 TIME_WAIT 状态的连接,依然可以正常绑定成功,因此可以正常重启成功。

因此,在所有 TCP 服务器程序中,调用 bind 之前最好对 socket 设置 SO_REUSEADDR 属性,这不会产生危害,相反,它会帮助我们在很快时间内重启服务端程序。‍

前面我提到过这个问题 :如果 TCP 服务进程 A 绑定的地址是 0.0.0.0 和端口 8888,而如果 TCP 服务进程 B 绑定的地址是 192.168.1.100 地址(或者其他地址)和端口 8888,那么执行 bind() 时候也会出错。

这个问题也可以由 SO_REUSEADDR 解决,因为它的另外一个作用 :绑定的 IP地址 + 端口时,只要 IP 地址不是正好(exactly)相同,那么允许绑定。

比如,0.0.0.0:8888 和192.168.1.100:8888,虽然逻辑意义上前者包含了后者,但是 0.0.0.0 泛指所有本地 IP,而 192.168.1.100 特指某一IP,两者并不是完全相同,所以在对 socket 设置 SO_REUSEADDR 属性后,那么执行 bind() 时候就会绑定成功。

# 客户端的端口可以重复使用吗?

客户端在执行 connect 函数的时候,会在内核里随机选择一个端口,然后向服务端发起 SYN 报文,然后与服务端进行三次握手。

所以,客户端的端口选择的发生在 connect 函数,内核在选择端口的时候,会从 net.ipv4.ip_local_port_range 这个内核参数指定的范围来选取一个端口作为客户端端口。

该参数的默认值是 32768 61000,意味着端口总可用的数量是 61000 - 32768 = 28232 个。

当客户端与服务端完成 TCP 连接建立后,我们可以通过 netstat 命令查看 TCP 连接。

$ netstat -napt
协议  源ip地址:端口            目的ip地址:端口         状态
tcp  192.168.110.182.64992   117.147.199.51.443     ESTABLISHED

那问题来了,上面客户端已经用了 64992 端口,那么还可以继续使用该端口发起连接吗?

这个问题,很多同学都会说不可以继续使用该端口了,如果按这个理解的话, 默认情况下客户端可以选择的端口是 28232 个,那么意味着客户端只能最多建立 28232 个 TCP 连接,如果真是这样的话,那么这个客户端并发连接也太少了吧,所以这是错误理解。

正确的理解是,TCP 连接是由四元组(源IP地址,源端口,目的IP地址,目的端口)唯一确认的,那么只要四元组中其中一个元素发生了变化,那么就表示不同的 TCP 连接的。所以如果客户端已使用端口 64992 与服务端 A 建立了连接,那么客户端要与服务端 B 建立连接,还是可以使用端口 64992 的,因为内核是通过四元祖信息来定位一个 TCP 连接的,并不会因为客户端的端口号相同,而导致连接冲突的问题。

比如下面这张图,有 2 个 TCP 连接,左边是客户端,右边是服务端,客户端使用了相同的端口 50004 与两个服务端建立了 TCP 连接。

仔细看,上面这两条 TCP 连接的四元组信息中的「目的 IP 地址」是不同的,一个是 180.101.49.12 ,另外一个是 180.101.49.11。

多个客户端可以 bind 同一个端口吗?

bind 函数虽然常用于服务端网络编程中,但是它也是用于客户端的。

前面我们知道,客户端是在调用 connect 函数的时候,由内核随机选取一个端口作为连接的端口。

而如果我们想自己指定连接的端口,就可以用 bind 函数来实现:客户端先通过 bind 函数绑定一个端口,然后调用 connect 函数就会跳过端口选择的过程了,转而使用 bind 时确定的端口。

针对这个问题:多个客户端可以 bind 同一个端口吗?

要看多个客户端绑定的 IP + PORT 是否都相同,如果都是相同的,那么在执行 bind() 时候就会出错,错误是“Address already in use”。

如果一个绑定在 192.168.1.100:6666,一个绑定在 192.168.1.200:6666,因为 IP 不相同,所以执行 bind() 的时候,能正常绑定。

所以, 如果多个客户端同时绑定的 IP 地址和端口都是相同的,那么执行 bind() 时候就会出错,错误是“Address already in use”。

一般而言,客户端不建议使用 bind 函数,应该交由 connect 函数来选择端口会比较好,因为客户端的端口通常都没什么意义。

客户端 TCP 连接 TIME_WAIT 状态过多,会导致端口资源耗尽而无法建立新的连接吗?

针对这个问题要看,客户端是否都是与同一个服务器(目标地址和目标端口一样)建立连接。

如果客户端都是与同一个服务器(目标地址和目标端口一样)建立连接,那么如果客户端 TIME_WAIT 状态的连接过多,当端口资源被耗尽,就无法与这个服务器再建立连接了。

但是,因为只要客户端连接的服务器不同,端口资源可以重复使用的

所以,如果客户端都是与不同的服务器建立连接,即使客户端端口资源只有几万个, 客户端发起百万级连接也是没问题的(当然这个过程还会受限于其他资源,比如文件描述符、内存、CPU 等)。

如何解决客户端 TCP 连接 TIME_WAIT 过多,导致无法与同一个服务器建立连接的问题?

前面我们提到,如果客户端都是与同一个服务器(目标地址和目标端口一样)建立连接,那么如果客户端 TIME_WAIT 状态的连接过多,当端口资源被耗尽,就无法与这个服务器再建立连接了。

针对这个问题,也是有解决办法的,那就是打开 net.ipv4.tcp_tw_reuse 这个内核参数。

因为开启了这个内核参数后,客户端调用 connect 函数时,如果选择到的端口,已经被相同四元组的连接占用的时候,就会判断该连接是否处于 TIME_WAIT 状态,如果该连接处于 TIME_WAIT 状态并且 TIME_WAIT 状态持续的时间超过了 1 秒,那么就会重用这个连接,然后就可以正常使用该端口了。

举个例子,假设客户端已经与服务器建立了一个 TCP 连接,并且这个状态处于 TIME_WAIT 状态:

客户端地址:端口           服务端地址:端口         TCP 连接状态
192.168.1.100:2222      172.19.11.21:8888     TIME_WAIT

然后客户端又与该服务器(172.19.11.21:8888)发起了连接,在调用 connect 函数时,内核刚好选择了 2222 端口,接着发现已经被相同四元组的连接占用了:

  • 如果没有开启 net.ipv4.tcp_tw_reuse 内核参数,那么内核就会选择下一个端口,然后继续判断,直到找到一个没有被相同四元组的连接使用的端口, 如果端口资源耗尽还是没找到,那么 connect 函数就会返回错误。
  • 如果开启 了 net.ipv4.tcp_tw_reuse 内核参数,就会判断该四元组的连接状态是否处于 TIME_WAIT 状态,如果连接处于 TIME_WAIT 状态并且该状态持续的时间超过了 1 秒,那么就会重用该连接 ,于是就可以使用 2222 端口了,这时 connect 就会返回成功。

再次提醒一次,开启了 net.ipv4.tcp_tw_reuse 内核参数,是客户端(连接发起方) 在调用 connect() 函数时才起作用,所以在服务端开启这个参数是没有效果的。

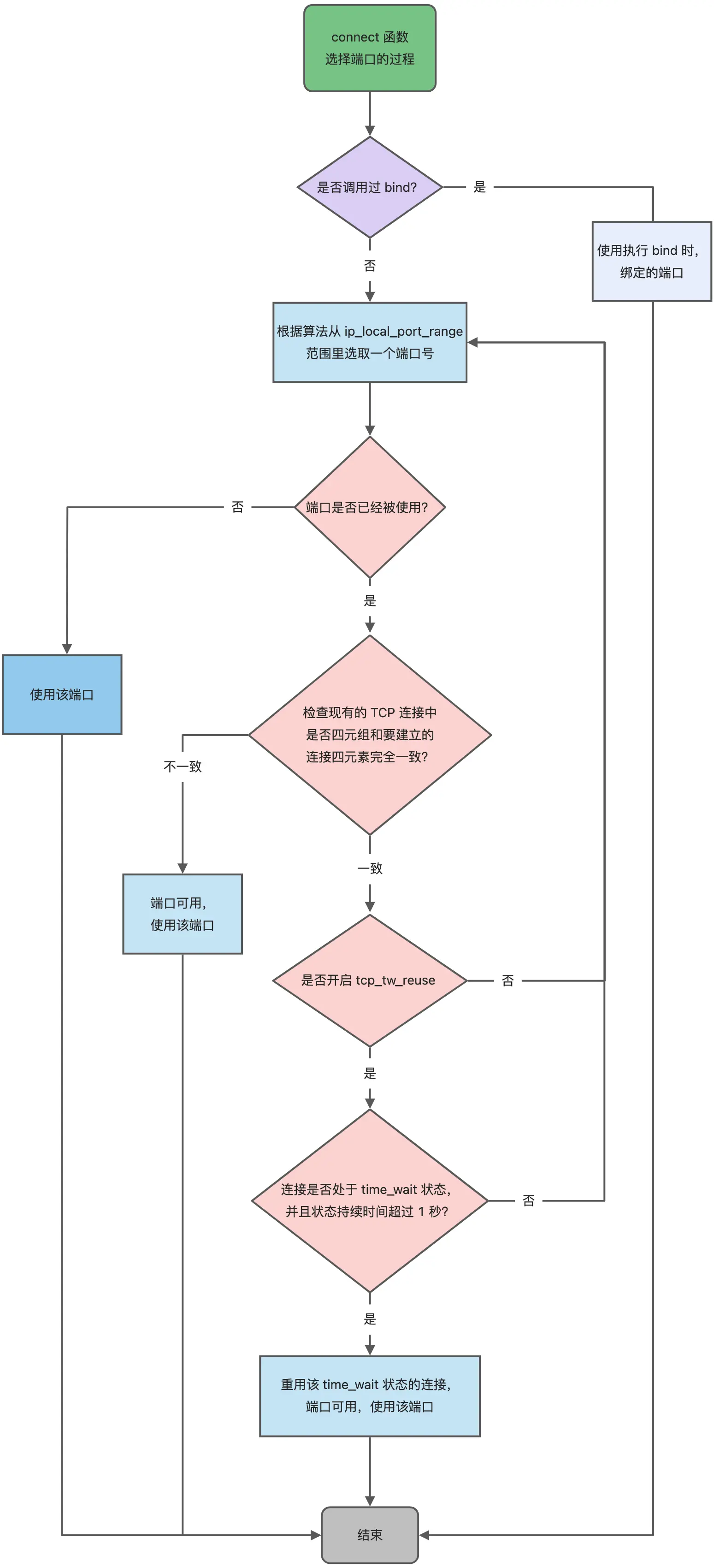
客户端端口选择的流程总结

至此,我们已经把客户端在执行 connect 函数时,内核选择端口的情况大致说了一遍,为了让大家更明白客户端端口的选择过程,我画了一流程图。

# 总结

TCP 和 UDP 可以同时绑定相同的端口吗?

可以的。

TCP 和 UDP 传输协议,在内核中是由两个完全独立的软件模块实现的。

当主机收到数据包后,可以在 IP 包头的「协议号」字段知道该数据包是 TCP/UDP,所以可以根据这个信息确定送给哪个模块(TCP/UDP)处理,送给 TCP/UDP 模块的报文根据「端口号」确定送给哪个应用程序处理。

因此, TCP/UDP 各自的端口号也相互独立,互不影响。

多个 TCP 服务进程可以同时绑定同一个端口吗?

如果两个 TCP 服务进程同时绑定的 IP 地址和端口都相同,那么执行 bind() 时候就会出错,错误是“Address already in use”。

如果两个 TCP 服务进程绑定的端口都相同,而 IP 地址不同,那么执行 bind() 不会出错。

如何解决服务端重启时,报错“Address already in use”的问题?

当我们重启 TCP 服务进程的时候,意味着通过服务器端发起了关闭连接操作,于是就会经过四次挥手,而对于主动关闭方,会在 TIME_WAIT 这个状态里停留一段时间,这个时间大约为 2MSL。

当 TCP 服务进程重启时,服务端会出现 TIME_WAIT 状态的连接,TIME_WAIT 状态的连接使用的 IP+PORT 仍然被认为是一个有效的 IP+PORT 组合,相同机器上不能够在该 IP+PORT 组合上进行绑定,那么执行 bind() 函数的时候,就会返回了 Address already in use 的错误。

要解决这个问题,我们可以对 socket 设置 SO_REUSEADDR 属性。

这样即使存在一个和绑定 IP+PORT 一样的 TIME_WAIT 状态的连接,依然可以正常绑定成功,因此可以正常重启成功。

客户端的端口可以重复使用吗?

在客户端执行 connect 函数的时候,只要客户端连接的服务器不是同一个,内核允许端口重复使用。

TCP 连接是由四元组(源IP地址,源端口,目的IP地址,目的端口)唯一确认的,那么只要四元组中其中一个元素发生了变化,那么就表示不同的 TCP 连接的。

所以,如果客户端已使用端口 64992 与服务端 A 建立了连接,那么客户端要与服务端 B 建立连接,还是可以使用端口 64992 的,因为内核是通过四元祖信息来定位一个 TCP 连接的,并不会因为客户端的端口号相同,而导致连接冲突的问题。

客户端 TCP 连接 TIME_WAIT 状态过多,会导致端口资源耗尽而无法建立新的连接吗?

要看客户端是否都是与同一个服务器(目标地址和目标端口一样)建立连接。

如果客户端都是与同一个服务器(目标地址和目标端口一样)建立连接,那么如果客户端 TIME_WAIT 状态的连接过多,当端口资源被耗尽,就无法与这个服务器再建立连接了。即使在这种状态下,还是可以与其他服务器建立连接的,只要客户端连接的服务器不是同一个,那么端口是重复使用的。

如何解决客户端 TCP 连接 TIME_WAIT 过多,导致无法与同一个服务器建立连接的问题?

打开 net.ipv4.tcp_tw_reuse 这个内核参数。

因为开启了这个内核参数后,客户端调用 connect 函数时,如果选择到的端口,已经被相同四元组的连接占用的时候,就会判断该连接是否处于 TIME_WAIT 状态。

如果该连接处于 TIME_WAIT 状态并且 TIME_WAIT 状态持续的时间超过了 1 秒,那么就会重用这个连接,然后就可以正常使用该端口了。